公益社団法人
墨田区シルバー人材センター
03-3616-5048
月曜日〜金曜日(祝祭日及び年末年始を除く)8:30〜17:15
トップ
センターについて
お仕事をしたい方
お仕事を頼みたい方
会員の活躍の様子
情報公開
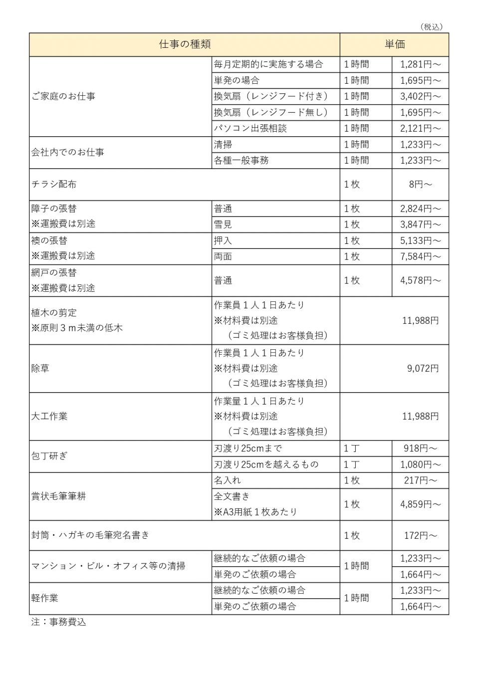
単価表(単価の目安)
単価表(単価の目安)
単価の目安